Woningbouwversnelling
Plannen woningbouw Gemert-Bakel
De woningbehoefte voor eigen inwoners van de gemeente is groot. Ook in de regio Zuidoost-Brabant staan we voor de uitdaging van de schaalsprong. Met de groei van de kennisintensieve- en maakindustrie is de vraag naar arbeidsplaatsen en woningen enorm. Als gemeente Gemert-Bakel leveren we een belangrijke bijdrage aan de maatschappelijke uitdagingen om de aantrekkelijkheid van de gemeente en de regio te vergroten. Om dit in balans te houden, maken we op provinciaal, regionaal en lokaal niveau woningbouwafspraken.
Snel zoveel mogelijk woningen bouwen
Gemeente Gemert-Bakel gaat groeien naar 35.000 inwoners. Deze groei biedt kansen om een aantrekkelijk woon- en leefklimaat te blijven bieden. We streven ernaar om van 2022 tot en met 2032 2.400 woningen te realiseren in onze gemeente. We geven aandacht aan het versnellen van de woningbouw.
Om de ambtelijke capaciteit zo efficiënt mogelijk in te zetten, is er door het college van burgemeester en wethouders voor gekozen om te prioriteren in de projecten die zo snel mogelijk voor een versnelling zorgen. Er wordt volop ingezet op de projecten die snel gerealiseerd kunnen worden en waarin het soort woningen wordt gebouwd waar in ons dorp behoefte aan is.
Woningbouwinitiatieven
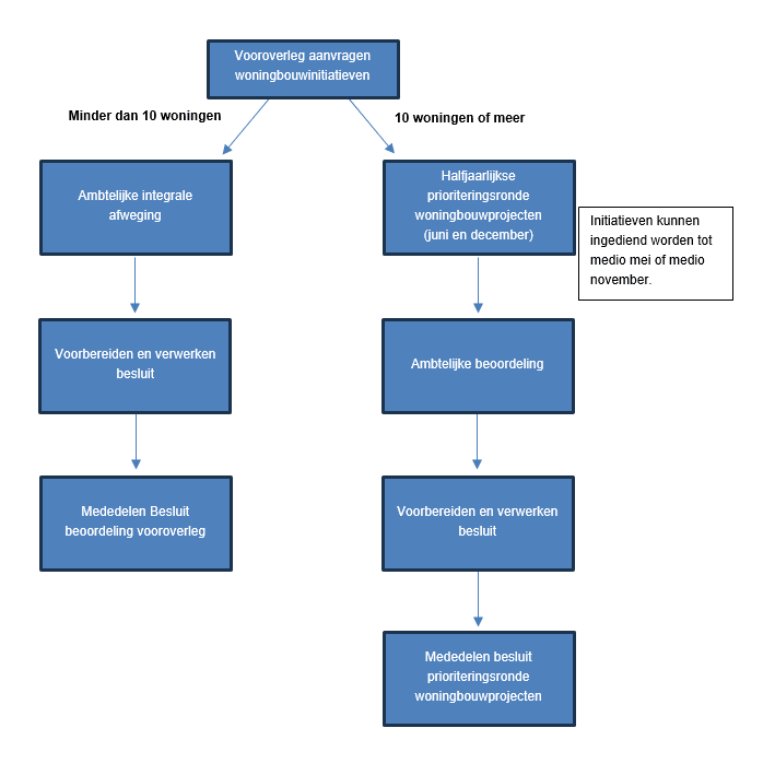
Heb je een bouwplan of wil je grond ontwikkelen? Dan kun je een zogeheten vooroverleg aanvragen. Hiervoor kennen we twee sporen, zie de afbeelding hieronder. Meer informatie over het aanvragen van een vooroverleg lees je op deze webpagina.
Geprioriteerde projecten
Op de kaart zie je welke projecten geprioriteerd zijn en de komende jaren ontwikkeld worden in gemeente Gemert-Bakel. Het prioriteren van deze projecten betekent dat er door de gemeente, samen met de ontwikkelaars van deze projecten, snelheid wordt gemaakt met de ontwikkeling.
Woningbouwprojecten
Bakel 5 projecten
- Landgoed Bakel
- Hooghland (Neerakker Fase II)
- Roessel 2
- Roessel 6
- Boerenbond
Gemert 16 projecten
- WVG gebied
- Doonheide II
- Doonheide III
- Kasteel
- Komweg Haageijk (Eyckenhage)
- Ripspark
- Fitland
- Molenakker - Berglaren 2.0
- Axis
- Virmundtstraat
- Groenendaal
- Deel
- Van den Ackerterrein
- Lodderdijk 9
- Groeskuilen
- Voormalige politiebureau Komweg
Elsendorp 3 projecten
- Woon-werk Keizersberg
- Kerk(plein)
- Elsendorp-Noord
Handel 2 projecten
- Centrumplan Handel
- Heerebosch fase 3
De Mortel 3 projecten
- Lochterweg
- Centrumplan De Mortel
- Plan Zuid
De Rips 1 project
Milheeze 2 projecten
- De Berken
- Milheesestraat

